Apple Music vs Spotify

Which provides a better user onboarding experience and features?

This case study was the result of a design challenge as a part of my interview process for a large advertising company. I interviewed for a UX Director role but I didn’t get the job after four lengthy interviews. However, this was a great learning exercise and gave me more practice on articulating design decisions and presenting to C suite executives. In this case study I examined which streaming platform has a better onboarding experience and features.

I broke the study down into three sections: Define/Discover, Design, and User Validation/Testing. My focus here was strictly user experience, since they had their own team of Principal Product Designers. I didn’t spend much time on high fidelity visual design. Perhaps I should have, and then sent them a bill!

My Role: User Research, User Observations, User Journey, Wireframes, Prototyping

Define and Discover

Problem Statement

Which provides a better user onboarding experience and features?

Solution

Based on my observations and testing users really preferred Spotify. I started my design challenge with improving the Apple Music app.

Goal: Reduce friction in user onboarding, enhance the Apple music dashboard for clearer insights and usability, and increase feature discoverability to keep users engaged.

Research Findings

Scouring the web I able to do some guerilla research and discovered the following insights:

Apple Music

  • Apple music doesn't have connect on any device. However, it does have the ability for anyone in a car to connect to the library.

  • Can Import Music and buy music stored in cloud. Can only import on desktop app for Spotify.

  • Has higher quality music - takes advantage of lossless audio. Also used Dolby Atmos.

  • Apple Music has free tier but not like Spotify where you can continue to use it. Apple Music has a pay gate.

  • Integrates well with Apple Ecosystem

Spotify

  • As of 2024, Spotify is the more widely used music streaming service compared to Apple Music.

  • Has DJ AI.

  • Spotify Dominates Market - easier to share playlists (don't also have to be premium users).

  • Start a Jam - users can share the playlist.

  • Spotify - Connect play on different devices.

  • Recommendations - Algorithms are better.

  • Combines Podcasts & Music.

User Observations

User testing and observations were done over in person, observing how the user interacted with each platform.

Questions for users

  1. Which has a better onboarding experience?

  2. Which product would you use and why?

  3. Do you feel one product is better than the other?

Since this was a take home project I did not have the a PRD or access to other SMEs and stakeholders. Typically my process would also involve the following personas:

  • Product Management

  • Director of Engineering

  • UI Engineer

  • Sales/AM, CSM

Questions for Product/Stakeholders

  1. How does this provide value to the customer? What are we solving for the customer?

  2. "We believe that [business outcome] will be achieved if [user] attains [benefit] with [feature]."

  3. What does success look like, now and long term?

  4. Where does this fit within the product roadmap/planning?

Key Findings

From four customer interviews I found the following insights:

Login/Onboarding

1

Users found the Spotify login and onboarding process to be significantly more user-friendly due to its multiple login options. Additionally, Spotify allows users to start listening to music immediately, whereas Apple Music does not offer free listening options, requiring a subscription for access.

Algorithms/DJ

2

Users found that Spotify’s playlists, AI DJ, and music suggestions were very accurate and well-suited to their music listening needs and in turn discovered more artists and longer user engagement.

Share to other devices

3

Users enjoyed Spotify’s ability to connect to other devices while listening to a song or podcast. For example, switching from desktop to mobile without losing your place in a song or podcast.

Podcasts & Music in One App

4

While Apple users liked the Apple Podcasts app, they did not like how they had to use two separate apps. Spotify users could find their music and podcasts in one app.

Design

User Journey

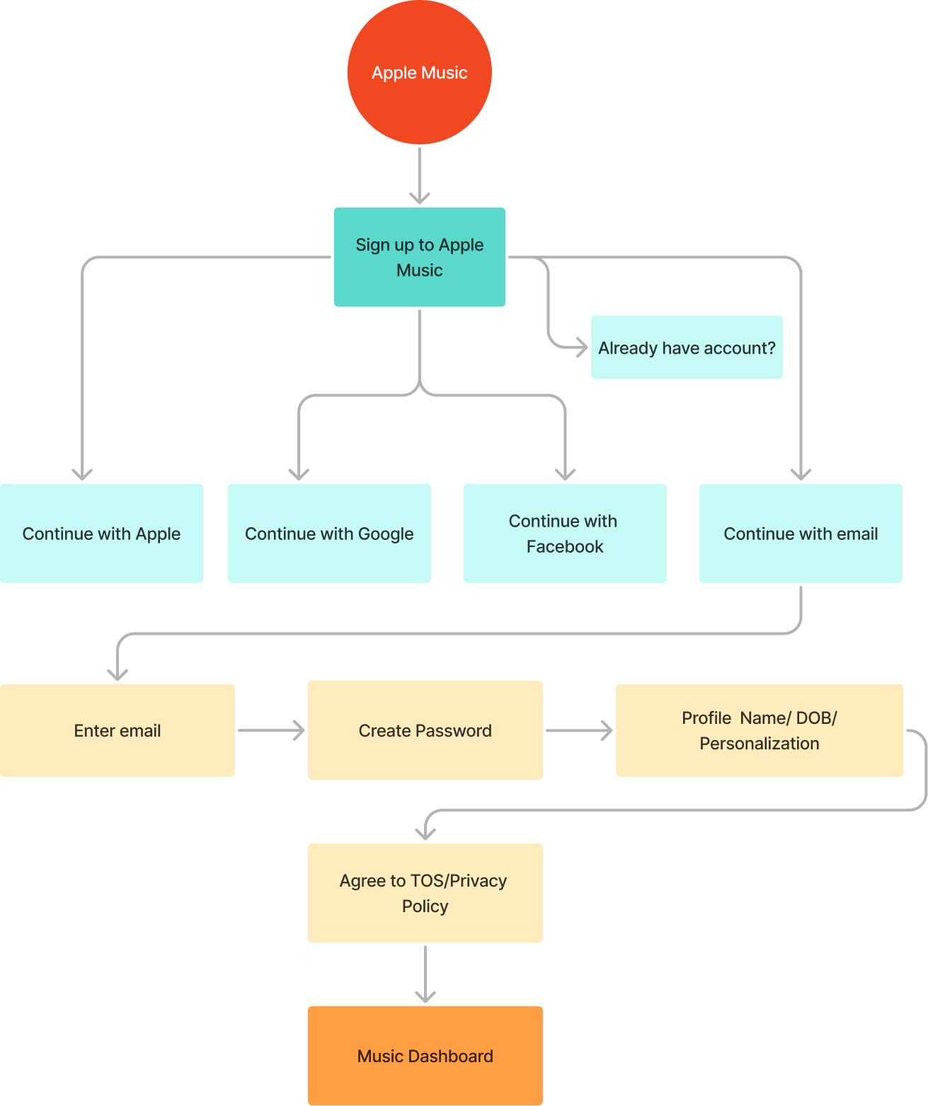
From the research and customer observations I determined that the goal was to Improve the Apple Music Login/Onboarding using email as the primary login option. Other flows were considered but due to a tight deadline, working full time, and applying for jobs (another full time job) the email login design was chosen.

The first step in the design process is a visual flow using diagraming the user journey in FigJam.

Wireframes/Testing

Instead of focusing on high-fidelity visuals early on, I chose to create mid-fidelity mockups using Figma.

This allowed me to concentrate on the functionality and user flow. I then conducted user testing, where I observed participants as they interacted with the clickable prototype. During these sessions, I encouraged users to verbalize their thoughts and reactions, which provided valuable insights into their experience. After completing the testing phase, I synthesized my notes and observations. Based on the feedback I gathered, I made iterative refinements to the design, ensuring that the final product is user-centered and meets their needs effectively.

User Validation/Testing Sessions

Sign Up process

Pretty easy but there was a lot of sections you had to go through, instead of just like an email. It wasn’t difficult, it was just more steps.
— Zane
This seems a lot easier, I like how I don’t have to give you a credit card.
— Emily

Music Home Page

I like it but the one thing I would say is the podcasts category should match the home page like the music.
— Emily
I feel like it’s well spread out and there’s lots of different types of music that you could listen to.

 I like the big create playlist button, I would use that.
— Zane